Будь начеку: следи за ходом опороса
Свиноводство
10 января 2024, 10:15
У каждого фермера-свиновода, и начинающего, и опытного, вызывает тревогу процесс опороса: слишком многое в нем может пойти не по плану. Но если присутствовать в это важное время около свиноматки и выполнять простые алгоритмы действий, можно заметно сократить число мертворожденных поросят и облегчить состояние самой свиньи
Первым делом нужно запомнить, что самое главное во время опороса – это ваше присутствие. Следующий момент – вы должны грамотно распорядиться своим временем. Ваше внимание для поросят в первые двое суток жизни значительно важнее, чем в любое другое время их роста и развития, и оно самым благоприятным образом отражается на выживаемости всего помета. Поэтому, когда начинается опорос, будьте на месте – и не просто наблюдайте или мойте станки для опороса, а проверяйте свиноматок и, если нужно, оказывайте им родовспоможение. Если этого не делать, в многочисленном помёте неизбежно большая часть поросят родится уже мёртвыми.
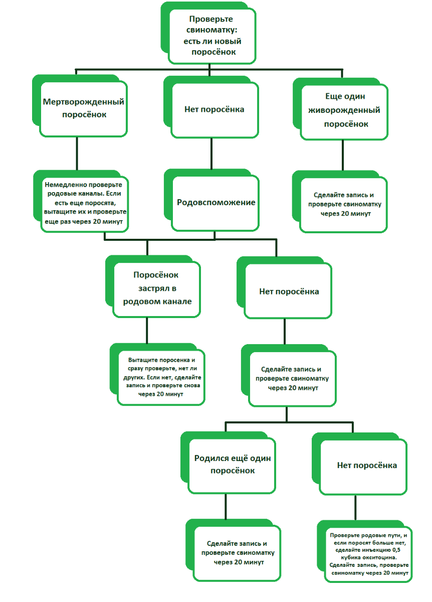
Как это делать
Распишем схематично последовательность технологических операций при опоросе с родовспоможением. Распечатайте карточку опороса и начинайте работу по этой схеме: она помогает вовремя принимать верные решения, а главное, эффективно распоряжаться вашим временем.

Родовспоможение
Когда поросится свиноматка, дающая большой приплод, очень важно проверять ее часто – и, если надо, помогать ей разродиться. Помните, что свиноматки с помётом больше десяти поросят устают и теряют силы, поэтому помощь им необходима. Своевременное родовспоможение поможет тут сократить число мертворожденных поросят.
Приведенную схему соблюдайте всегда, при опоросе всех свиноматок.
- Работайте со свиноматкой;
- Используйте перчатку-рукав и смазку;
- Чётко соблюдайте гигиену;
- Не форсируйте рождение поросенка, но помогайте свиноматке при родовых схватках;
- Если в помете больше 12 поросят, разделите их, чтобы все получили молозиво.
Как только стало понятно, что опорос завершился, последний раз проверьте родовые пути и поставьте свиноматке в вульву укол 0,5 кубика окситоцина. Это точно покажет, что поросят больше нет, облегчит выход последа и стимулирует у свиноматки выработку молока.

Обыкновенно опорос длится меньше шести часов. Как только опорос выходит за рамки этого временного интервала, свиноматке обязательно нужно оказать помощь.
Читайте также:
- Содержание свиноматки в станке для опороса отражается на поросятах
- Как спасти от гибели поросят-сосунков
- После первого потомства свинкам показано пропускать цикл
- Менеджмент стада может стать причиной неправильного поведения у свиней
- Что нужно подрастающим поросятам
- Травмы свиней на ферме
Заходите на фермерский маркетплейс «Свое фермерство», здесь вы сможете найти свинью для вашей фермы или качественные и свежие продукты из мяса.
Комментарии
Будь начеку: следи за ходом опороса
Поделиться в социальных сетях
Мы будем рады пригласить вас к нам на эфиры или оформить ваши идеи в форме статьи, новости или поста в социальных сетях
Отправляя заявку, вы соглашаетесь на обработку персональных данных соответственно требованиям ФЗ «О персональных данных», а также на информирование о продуктах и услугах банка